文章
  • 文章
搜索

产品中心

Priducts Center

首页 >> 产品中心 >>力芯微 >> DER-8034-16-P011
详细说明

DER-8034-16-P011

产品简介
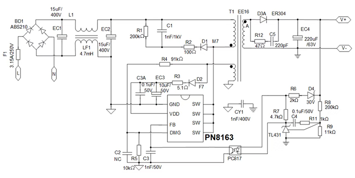
提供了一种5V输出非隔离开关电源,使用了Chipown设计研发的离线式集成电源控制芯片PN8015,典型耐压800V。输入电压:90~265V全电压,输出功率:1W,输出电压:5V,输出电流:0.2A±3%,效 率:>65%
收藏
  • 商品说明

    提供了一种5V输出非隔离开关电源,使用了Chipown设计研发的离线式集成电源控制芯片PN8015,典型耐压800V。输入电压:90~265V全电压,输出功率:1W,输出电压:5V,输出电流:0.2A±3%,效      率:>65%

369.jpg

关于我们

品牌中心

产品中心

新闻动态

杭州友方科技有限公司

地址:杭州市滨江区滨安路650号IX-WORK大厦A座2106室
电话:+0571-87358220
传真:+0571-87358010
邮件:info@iotvo.com

×
seo seo