文章
  • 文章
搜索

产品中心

Priducts Center

首页 >> 产品中心 >>力芯微 >> DER-8147-13-Z003
详细说明

DER-8147-13-Z003

产品简介
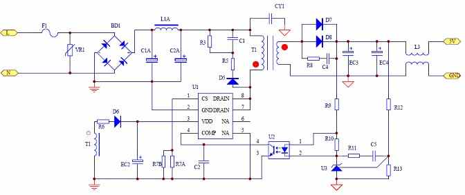
此电路具有过载保护,过流保护,开环保护,以及VDD过压保护等功能,以提高整个系统的可靠性,满 足六级能效。输入电压:85~265V全电压,输出功率:10W输出电压:5V,输出电流:2A±3%,效 率:80%
收藏
  • 商品说明

   此电路具有过载保护,过流保护,开环保护,以及VDD过压保护等功能,以提高整个系统的可靠性,满
足六级能效。输入电压:85~265V全电压,输出功率:10W输出电压:5V,输出电流:2A±3%,效      率:80%

 电源原理图

y1(4).jpg


关于我们

品牌中心

产品中心

新闻动态

杭州友方科技有限公司

地址:杭州市滨江区滨安路650号IX-WORK大厦A座2106室
电话:+0571-87358220
传真:+0571-87358010
邮件:info@iotvo.com

×
seo seo